Vorlesung 08 - Video-Codecs¶
Datum: 24.11.2025
Ziele¶
- Videocodecs im Detail und in der Praxis
Drehbuch¶
| Was | Dauer | Material |
|---|---|---|
| DAVT-Aufgabenblatt06.pdf: Ergebnisse präsentieren und klären | 50 min | |
| Audiokompression in der Praxis | 10 min | Screen Capture Video von Matthias Reusch |
| Impulsvortrag zu dem Ablauf des Video-Encodings | 30 min | DAVT-08-VideoCodecs.pdf |
| Aufgabenblatt 7: Video Encodings in der Praxis | 20 min | Download FFmpeg |
Ergebnisse¶
Präsentationen der Gruppenarbeit zu verlustbehafteten Kompressionsverfahren¶
| Gruppe | Personen | Link | Notizen |
|---|---|---|---|
| 1 | Lukas, Samu, Antonia | JPEG, Chroma Subsampling + DCT, dann RLE und Huffman, Videokompression mit I, P und B Frames, Codec vs Container, AV1 Codec | |
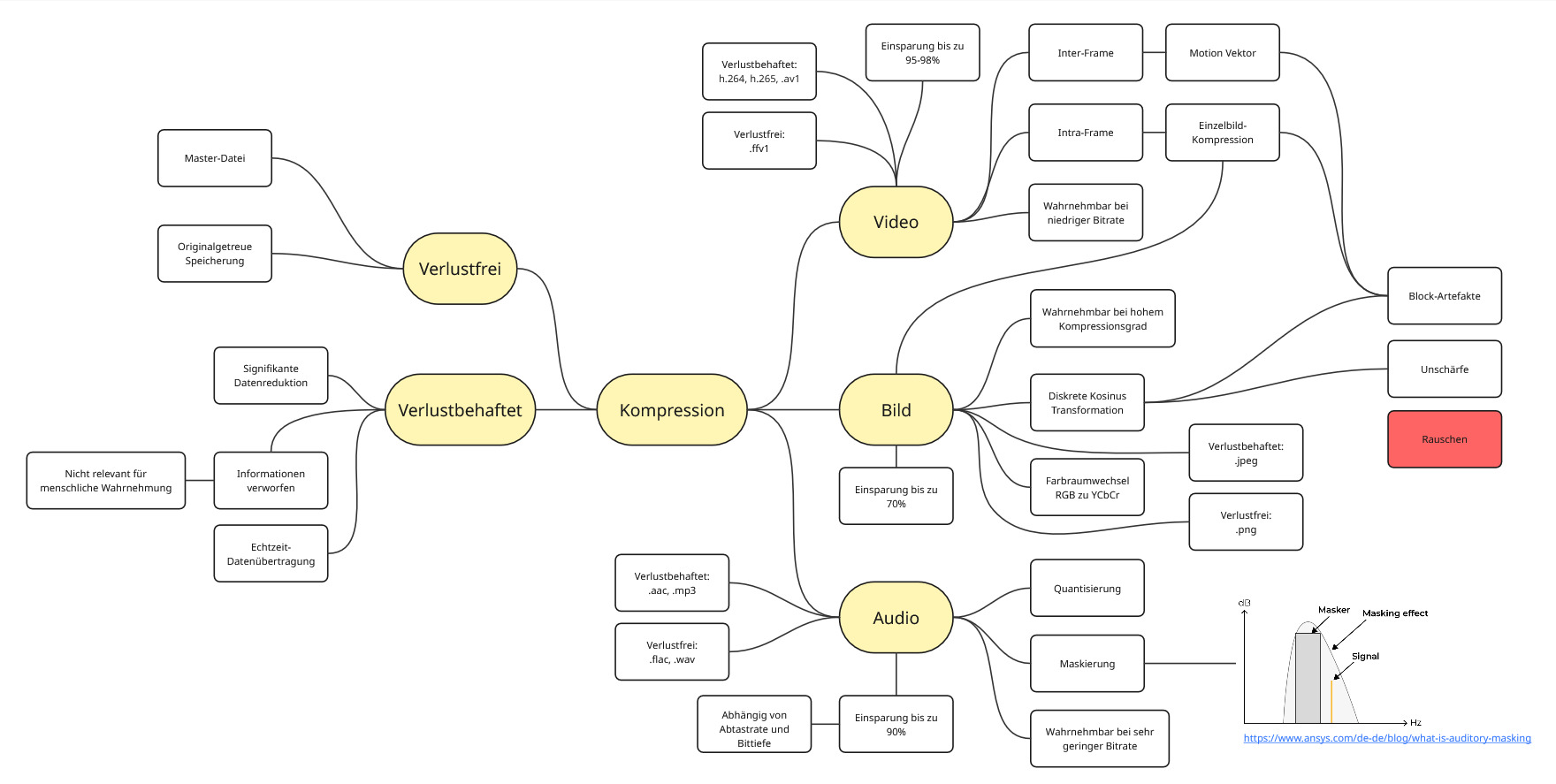
| 2 | Bastian, Sebastian, Julian | ![]() |
Mindmap, verlustbehaftet vs. verlustfrei, Video: .ffv1 Codec?, Pixelfehler durch DCT?, |
| 3 | Matthis, Patrick, Dennis | PNG/ZIP in Echtzeit? Lossless im Editing Prozess, |
Tafelbilder¶
Was man verstanden haben sollte¶
- Mir sind JPEG und MPEG ein Begriff.
- Mir ist klar, dass Videorohdaten viel zu groß sind um sinnvoll verteilt zu werden. Daher ist die Notwendigkeit von Codecs klar.
- Ich kann verstehen, dass man für Video-Streaming andere Anforderungen an einen Codec hat, als beim Download.
- Ich weiß was die drei Zahlen beim Chroma subsampling im J : a : b Schema bedeuten.
- Ich kenne die Codecs H.264, H.265, AV1 und VP9 vom Namen her und kann sie chronologisch sortieren.
- Ich habe verstanden welche Vorteile es Google bringt einen eigenen Codec zu entwickeln.
